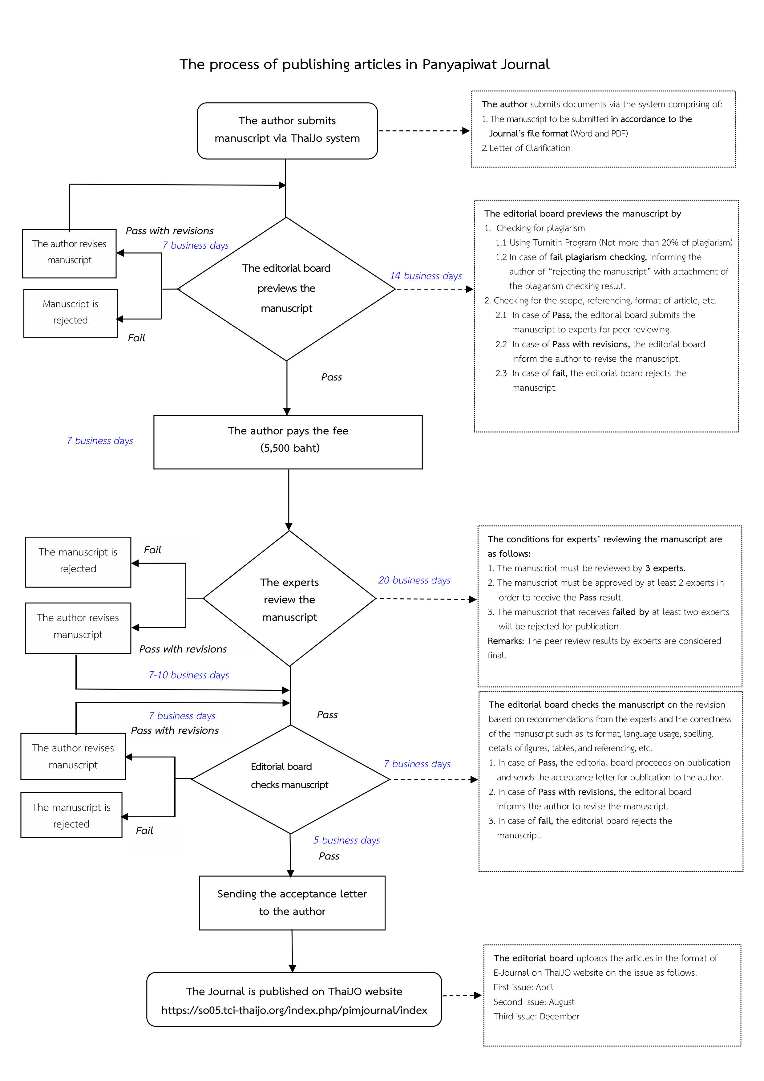
Steps for Manuscript Submission

Steps for Manuscript Submission (PDF)
----------------------------------------------------------
Contact
The Office of Research and Development, Panyapiwat Institute of Management
85/1 Moo 2, Chaengwattana Rd., Bang Talad,
Pakkred, Nonthaburi 11120 Thailand
Tel: 0 2855 1102, 0 2855 0908 E-mail: journal@pim.ac.th