บทบรรณาธิการ
วารสารรัชต์ภาคย์ ปีที่ 17 ฉบับที่ 53 กรกฎาคม - สิงหาคม 2566 เป็นวารสารที่เผยแพร่ผลงานทางวิชาการ โดยทางกองบรรณาธิการได้รักษามาตรฐานตามกรอบของวิชาการ พร้อมทั้งดำเนินงานเพื่อผลักดันและพัฒนาคุณภาพของบทความวิชาการและบทความวิจัย ตามมาตรฐานของศูนย์ดัชนีการอ้างอิงวารสารไทย (TCI)
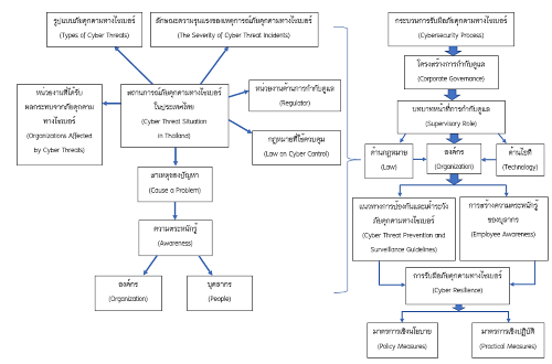
ยุคศตวรรษที่ 21 เป็นโลกที่มีการเชื่อมต่อของข้อมูลข่าวสารด้วยเทคโนโลยีสารสนเทศที่สามารถกระจายไปได้ทั่วโลกเพียงไม่กี่วินาที จึงเป็นสาเหตุที่ก่อให้เกิดภัยคุกคามจากโลกไซเบอร์ หรือที่เรียกว่า “Cybersecurity Threat” และนับเป็นปัญหาระดับมหภาคที่ส่งผลกระทบกับระบบสังคม เศรษฐกิจ การเมือง และความมั่นคงแห่งชาติ จากเหตุปัจจัยเหล่านี้ได้มีนักวิชาการจำนวนมากมุ่งศึกษาเพื่อหาทางป้องกันภัยคุกคามทางไซเบอร์ ดังเช่นบทความวิจัยที่น่าสนใจในฉบับนี้ เรื่อง “แนวทางการกำกับดูแลการรับมือภัยคุกคามความมั่นคงปลอดภัยไซเบอร์ขององค์กรในยุคดิจิทัล” ของ ชรินทร์ทิพย์ ปั้นสุวรรณ และ สุมนทิพย์ จิตสว่าง มีองค์ความรู้ใหม่ คือ ภัยคุกคามทางไซเบอร์ทั้งในประเทศและต่างประเทศ สะท้อนให้เห็นถึงรูปแบบภัยคุกคามและลักษณะความรุนแรง ของเหตุการณ์ภัยคุกคามทางไซเบอร์ ในรูปแบบใหม่ ๆ ส่งผลกระทบถึงหน่วยงานต่าง ๆ ทั้งด้านการกำกับดูแลและหน่วยงานโครงสร้างพื้นฐานที่สำคัญทางสารสนเทศที่ให้บริการประชาชน
กระทั่งภาครัฐได้พิจารณาถึงสาเหตุของปัญหาดังกล่าวและเร่งรัดออก พ.ร.บ.การรักษาความมั่นคงปลอดภัยทางไซเบอร์ พ.ศ. 2562 เพื่อควบคุมสถานการณ์และสร้างความตระหนักรู้ให้แก่หน่วยงานและบุคลากรของภาครัฐและเอกชน ผ่านการกำกับดูแลจากคณะกรรมการและคณะทำงานด้านการรักษาความมั่นคงปลอดภัยไซเบอร์ เพื่อหาแนวทางและแนวปฏิบัติที่ดีในการรักษาความมั่นคงปลอดภัยไซเบอร์ รวมทั้งสร้างวัฒนธรรมองค์กรและปลูกจิตสำนึกการตระหนักรู้ด้านความปลอดภัยทางไซเบอร์ให้แก่บุคลากรเกิดประสิทธิผล อย่างมีประสิทธิภาพ เพื่อเตรียมความพร้อมรับมือภัยคุกคามไซเบอร์ที่อาจจะเกิดขึ้นในอนาคต ทั้งในระดับนโยบายและระดับปฏิบัติการสำหรับองค์กรและนโยบายระดับประเทศโดยสะท้อนจากองค์กรตัวอย่างที่ครอบคลุมทุกภาคส่วน

ภาพข้างต้นแสดงถึงการวิเคราะห์สถานการณ์ภัยคุกคามทางไซเบอร์และแนวทางการรับมือและเฝ้าระวังภัยคุกคามทางไซเบอร์ โดย ชรินทร์ทิพย์ ปั้นสุวรรณ และ สุมนทิพย์ จิตสว่าง
ทางกองบรรณาธิการวารสารรัชต์ภาคย์ พร้อมสนับสนุนนักวิชาการ อาจารย์ รวมไปถึงนักศึกษาที่มีความสนใจในการเผยแพร่บทความวิจัยและบทความวิชาการ เพื่อเสริมคุณค่าและพัฒนาคุณภาพงานทางวิชาการในระดับชาติระดับนานาชาติ และก่อให้เกิดประโยชน์แก่สังคมส่วนรวม
อาจารย์ ดร. ธันยนันท์ จันทร์ทรงพล
บรรณาธิการ
Published: 2023-08-31